
Страница загружается...

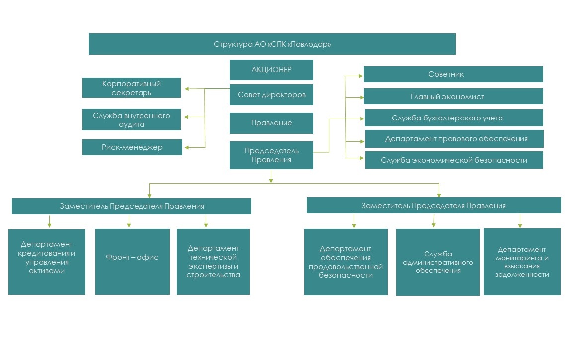
Штатная численность – 43 единицы.

Год рождения: 1981 г.
Образование (включая образовательное учреждение, годы обучения, квалификация, сведения о профессиональных квалификациях):
Окончил Академию государственного управления при Президенте Республики Казахстан.
В 2002 году окончил Таразский государственный университет им. М.Х. Дулати по специальности «Государственное и муниципальное управление».
в 2009 году окончил Академию государственного управления при Президенте Республики Казахстан по специальности «Государственное и местное управление».
Опыт работы (не менее чем за последние пять лет):
С 2017 по 2023 годы работал директором департамента регионального развития Министерства национальной экономики Республики Казахстан.
С 2023-2025 гг. – заместитель акима Павлодарской области.
Решением Единственного акционера АО «СПК «Павлодар» от 17 ноября 2025 года № 31 назначен Председателем Правления АО «СПК «Павлодар».
Владение акциями компании: нет
Владение акциями поставщиков и конкурентов компании: нет
Год рождения: 1988 г.
Образование (включая образовательное учреждение, годы обучения, квалификация, сведения о профессиональных квалификациях):
В 2009 году окончила Инновационный Евразийский Университет, г.Павлодар. По специальности «Экономика».
Опыт работы (не менее чем за последние пять лет):
С 2009-2025 гг. работала в ГУ «Управление сельского хозяйства Павлодарской области», в том числе с 2021 года в должности заместителя руководителя.
С мая 2025 года по сентябрь 2025 года – внутренний аудитор Службы внутреннего аудита АО «СПК «Павлодар».
Приказом Председателя Правления назначена заместителем председателя Правления – членом Правления АО «СПК «Павлодар» с 16 сентября 2025 года.
Владение акциями компании: нет
Владение акциями поставщиков и конкурентов компании: нет